近一周,在多个利好的集体催化下,储能板块连日走强。其中,宁德时代11月13日单日大涨近8%逼近历史高点,孚日股份走出七连板,上能电气涨超30%。(点此领取储能概念股名单)
日前,《国家能源局关于促进新能源集成融合发展的指导意见》重磅发布,统筹推进新能源大规模开发和高水平消纳,储能成为关键领域。
近一段时间,储能行业迎来多重利好,政策积极推动新型储能从配储向独立市场主体转型。同时,储能行业供需格局显著改善,海外订单激增叠加产能利用率爆棚,部分环节出现供给紧张的局面。
那么,储能行业近日迎来了哪些具体的利好催化呢?又有哪些A股公司有望受益呢?
支撑新型电力系统建设!新型储能从配角变主角
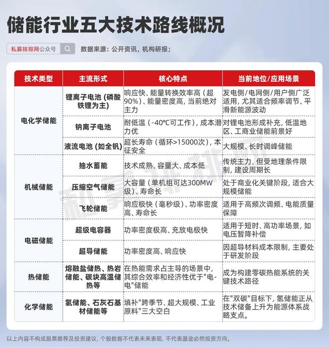
储能是指通过特定技术和装置,将电能、化学能、势能等能量形式储存起来,并在需要时释放利用的过程。目前储能主要包括电化学储能和抽水蓄能,机械储能、电磁储能、电化学类储能、热储能与化学储能五大技术路线。其中,机械储能中的抽水蓄能与电化学储能中的锂离子电池这两种储能方式为主流。

当今,在技术进步、能源转型等多重因素催化下,新型储能越来越受到市场的关注。新型储能是指除抽水蓄能外,以输出电力为主要形式并对外提供服务的储能技术,包括电化学储能、压缩空气储能等。它如同电力系统的“超级充电宝”,通过在谷时充电、峰时放电,有效提升新能源消纳能力,保障电网安全稳定运行。
因此,笔者在新型储能概念的核心A股公司中,整理出近1个月涨幅居前40的公司,以供大家参考。

在最新发布的《国家能源局关于促进新能源集成融合发展的指导意见》中,在优化储能配置和开发、鼓励储能一体化调用等多个角度发布了多项政策细则,其中包括:
01、优化“沙戈荒”新能源基地电源结构和储能配置比例,因地制宜建设光热发电等调节性电源,支持有条件地区充分发挥光热、抽水蓄能和新型储能等的支撑调节作用。
02、鼓励新能源与配建储能一体化调用,探索新能源与其他电源在一定条件下实质性联营,整体制定参与市场策略,提升市场竞争力。
03、引导石油石化、化工、钢铁、有色金属等重点产业,立足地区资源禀赋和产业基础,通过生产工艺流程优化、自备电厂改造升级及科学配置储能设施等,系统提升负荷调节能力,协同实现用能成本降低和新能源高效消纳。
此外,政策还提到了总体规模目标:到2027年,全国新型储能装机规模达到1.8亿千瓦以上,三年内新增装机容量超过1亿千瓦,带动项目直接投资约2500亿元。
浙商证券表示,该指导意见的核心在于推动“新型水风光一体化”开发模式,将储能由被动配套角色提升为支撑新能源大规模基地化开发的关键调节电源,这标志着储能(特别是新型储能),在能源系统中的定位从补充性技术转向支撑新型电力系统建设的核心要素。
“市场化驱动+AI算力发展”带动储能需求爆发
值得注意的是,除了以上政策催化,储能近日大涨还离不开行业供需格局、AI快速发展对电力短缺问题等因素的共同推动。
首先,储能行业经历从政策驱动向市场化驱动的深刻转型。今年5月,国家发改委136号文落地,风光项目与储能的"强制捆绑"成为历史,储能正式以独立市场主体身份参与电力交易。这一制度性突破迅速转化为市场动能——今年1-9月全国储能招标规模冲高至92GW/305GWh,同比增幅分别达118%和178%,远超市场预期。

图片来源:广发基金
广发基金认为,储能装机超预期的背后,是盈利模式的逐步清晰和经济性的显著改善。随着136号文的落地,多个省份陆续推出容量补偿机制,改变了以往依赖容量租赁的收益结构。目前,多个省份的储能项目在叠加容量电价政策后,内部收益率可达到8%以上。
其次,AI算力需求的井喷式增长,正将电网承载能力逼向临界点,储能板块随之站上市场风口。彭博新能源财经预计,到2035年,全球数据中心耗电将占全球电力使用的4%以上。如果把它当作一个“虚拟国家”,其用电量将排在全球第四,仅次于中国、美国和印度。高盛预测,到2030年,全球AI数据中心的电力需求将增长175%。

图片来源:国际能源署(IEA)2024年发布的《世界能源投资报告》
近日,北美缺电的新闻更是引起了美股和A股市场的共同关注。根据彭博社消息,美国数据中心供应商Digital Realty和Stack Infrastructure在加利福尼亚州圣克拉拉的两个数据中心项目可能会闲置数年,而该地正是英伟达总部所在地,而该数据中心此前已经闲置了6年。微软CEO纳德拉近日更是公开表示:电力约束已成为AI发展的最大瓶颈,甚至可能比芯片短缺更严重。
摩根士丹利对此表示,圣克拉拉数据中心闲置6年并非孤例,全美40%的数据中心项目因电网接入延迟被迫放缓,这暴露了AI革命速度远超电网进化速度的根本矛盾。
数据显示,2025年上半年,中国储能行业在海外订单早已迎来爆发。据《中国信息化周报》,中国储能企业新增海外订单163GWh,同比增长246%,业务覆盖全球50余个国家和地区。中信证券研报指出,预计2025年四季度国内厂商对美储能订单将大幅提升,以3-4个月发货周期推算,2026年将迎来针对该轮抢装需求的集中确收。
03储能板块公司前三季度净利润最高增长54.77倍
从业绩层面来看,2025年三年季度,亿纬锂能等A股公司明确将AI数据中心储能列为业绩增长的主要引擎之一。机构普遍预计,数据中心对储能板块利润贡献将成为继"风光配储"后的第二增长曲线。随着AI算力需求的激增,超大型智算中心对高可靠性储能系统的需求尤为迫切,储能配置正从"可选"变为"刚需"。
Choice数据显示,2025年前三季度,营收和扣非净利润均实现增长的储能概念的A股公司共有194家,其中扣非净利润超过1亿元的有106家。
在此基础上,笔者为大家筛选出,2025年前三季度扣非净利润位居前50的储能概念A股公司,供大家参考。其中,同洲电子扣非净利润增长率位居首位,达到54.77倍。(点此领取名单)



热门文章
- 关于得道
- 加入得道
- 联系我们
- 广告合作
- 法律声明
- 隐私政策
- 澎湃矩阵
- 新闻报料
©2025得到财经(dedaocj.com) 版权所有

