近日,诉自媒体账号 “王悟空说车” 及相关责任主体网络侵权责任纠纷一案审理终结。11 月 20 日,比亚迪法务部发布公告称,法院经审理查明,被告针对比亚迪旗下方程豹品牌车型发表贬损性言论,其行为已构成对比亚迪名誉权的侵害,最终判决被告需向比亚迪公开赔礼道歉,并支付赔偿款等共计 31.38 万元。
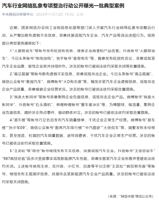
此前,中央网络安全和信息化委员会办公室在《汽车行业网络乱象专项整治行动公开曝光一批典型案例》中明确指出,抖音账号 “王悟空说车”“987 疯狂奶爸” 因多次歪曲事实、诋毁新能源汽车性能、恶意抹黑汽车企业形象及声誉,已被依法依规依约关停。
“王悟空说车” 侵权案并非孤例,而是比亚迪长期遭遇网络侵权行为的一个缩影。据行业不完全统计,作为新能源汽车领域头部企业,比亚迪近年来已成为汽车行业网络 “黑公关”“黑媒体” 的主要攻击目标之一。新华社于 11 月 17 日刊发评论,直指行业突出问题,批判 “拉踩同行”“阴阳友商” 等不良乱象,并明确指出,汽车行业非理性竞争不仅会误导消费者决策,还将分流企业研发投入,进而阻碍产业高质量发展。
比亚迪集团品牌及公关处总经理李云飞在公开活动中回应称:“比亚迪始终接受媒体基于事实的批评与监督,但对于黑公关及黑媒体,我们必将一追到底、绝不姑息!” 李云飞进一步表示:“若媒体或自媒体基于客观事实对我们提出批评,我们完全接纳;对于部分因信息不对称产生的误解性报道,我们亦予以理解。但倘若有媒体或自媒体明知事实却恶意曲解,为抹黑而抹黑,通过发布不实信息及误导性报道,长期针对并诋毁比亚迪 —— 例如一周内至少五个工作日持续进行抹黑行为 —— 此类情况我们绝不能接受,也绝不姑息。”
当前,包括比亚迪在内的多家汽车企业已采取积极行动反击黑公关。2021 年,比亚迪率先宣布设立 5 万至 100 万元人民币悬赏金,用于打击黑公关行为;为进一步强化打击效果,2022 年,比亚迪将相关举报奖励金额提升至 5 万至 500 万元人民币。近两年来,比亚迪已针对多个恶意 “黑号” 发起诉讼,并对重点 “黑号” 保持密切关注。2024 年年底,比亚迪诉自媒体博主 “龙猪 - 集车” 名誉权纠纷一案胜诉,法院认定被告长期存在侮辱、诋毁比亚迪且严重歪曲事实的行为,已构成名誉侵权,判令被告删除侵权言论、公开赔礼道歉,并向比亚迪赔偿经济损失等共计 201.87 万元。
当前,中汽车行业正加速迈入高质量发展新阶段,清朗健康的市场环境与舆论生态,是产业行稳致远的重要基石。作为行业头部企业,比亚迪坚定守护正确价值观,针对黑公关行为持续 “重拳出击”。这一坚持不仅是对自身合法权益的坚决捍卫,更是以企业担当净化行业生态,为中国新能源汽车产业筑牢向上发展根基、参与全球市场竞争注入正向动能。
热门文章
- 关于得道
- 加入得道
- 联系我们
- 广告合作
- 法律声明
- 隐私政策
- 澎湃矩阵
- 新闻报料
©2025得到财经(dedaocj.com) 版权所有

