
摩尔线程,究竟应该值多少钱?哪怕就是和一个月以前相比,估值上都会相差很多。
AI硬件的估值在过去一个月中发生很微妙的变化,而且这种变化正在放大,渐成一种强大的势能——去英伟达化。
在美股,这一轮 AI 算力牛几乎是“科技溢价”的全部映射:从英伟达到超微、博通,硬件已经成了市场情绪最集中的锚点。但过去一年,美股资金的重心开始从算力基础设施,全面转向 AI 应用与生产力工具——硬件龙头很难再贡献成倍的估值空间。
中国资本市场的节奏,和美股并不同步,却在方向上高度一致。A 股这一轮“算力驱动的科创牛”,前半程押注的是 GPU、光模块、算力中心、液冷等基础设施,后半程越来越多资金开始追逐 AI 原生应用、垂直行业模型,以及把 AI 真正“落到钱上”的公司。硬件依然重要,但不再是估值想象力的唯一出口。
在全球范围内,“英伟达税”本身也在被挑战。Google 正在把自家 TPU 从内部使用、云出租,进一步推进到允许大型客户在自有数据中心部署,最新一轮与 Meta 谈判的潜在大单,金额被多家媒体形容为可以撼动英伟达数十亿美元收入盘子;Meta、亚马逊、微软、特斯拉以及 OpenAI,自研或联手代工的专用 AI 芯片也在加快落地节奏。 另一边,Intel 18A、先进封装产能加速放量,拿下微软、英伟达等一线客户,在制造和封装环节对台积电的领先窗口期正在打开。
这意味着一件事:连“英伟达税”本身都在被云厂商和定制芯片侵蚀,而不是牢不可破的“收过路费”模式。对投资者而言,从英伟达跳槽出来的一支创业团队,要在中国本土复制出类似级别的技术与生态壁垒,难度只会更高,而不会更低。
在今天这个时间点上,摩尔线程带着“国产 GPU 第一股”、“中国版英伟达”的标签冲刺科创板,以约 537 亿元的发行市值、122 倍以上的市销率挂牌,远高于科创板半导体企业当前市销率大致在十几倍到几十倍区间的整体水平。
这个靠故事撑起来的价格,有多少真正的现金流作为安全垫呢?
01硬件牛已走到后半程,应用牛才刚刚开始
如果把这一轮全球 AI 投资拆开看,大致可以分成三条线索。
第一条线索是英伟达等硬件公司的业绩兑现。
训练集群、推理算力和企业私有云需求,让英伟达的收入和利润在两三年里完成了过去十年的增长,股价也在数轮上调预期之后,成为整个“AI 基础设施指数”的代名词。与此同时,市场开始讨论“AI 泡沫”,但这种讨论更多集中在估值和预期,而不是对业绩本身的质疑。英伟达至少还是有业绩支撑的,但包括摩尔线程在内的很多A股上市公司,股价已经严重透支未来的业绩。
第二条线索是应用端的接棒。
无论是美国的生成式 AI 原生应用、DevTools 公司,还是国内在办公、设计、传媒、电商等场景里率先把大模型“磨到好用”的企业,越来越多的盈利预期正在GPU更远、离现金流更近的地方产生。资本市场真正关注的,不再只是“你有多少算力卡”,而是“你能多快把算力变成收入”。
第三条线索,则是地缘政治与产业政策。
美国对高端 GPU 的出口管制,让“国产替代”的战略价值被放到前台,也把中国 GPU 初创企业的估值推向了一个前所未有的高度。从一级市场几轮高估值融资,到科创板的通道打开,“国产 GPU”成为各类资金共同参与的大故事。
就在摩尔线程上市之际,Google把最新一代TPU推向更广泛的外部客户,试图在性能和成本上正面对撞英伟达芯片;Google、亚马逊、微软等云巨头公开表示,定制 AI 芯片的一个直接目标,就是减少对英伟达的依赖和“英伟达税”。 这说明,即便在英伟达这样的全球龙头身上,市场也不再愿意为“绝对垄断”永远付费,而是用实际订单推动硬件成本和算力供给回归理性。
摩尔线程所处的,正是这样一个微妙的时间窗口:硬件估值的溢价已经被全球市场交易了两三年,AI 应用的主线刚刚在中美两地展开,而中国本土GP在技术、生态、客户结构上都处于快速追赶阶段。资本愿意为“国产 GPU 第一股”支付一笔不菲的学费。
但是,这并不意味着每一个价格,都是合理的价格。
02摩尔线程能如期扭亏吗
让我们估且把情绪先收一收,回到公司的财务报表。
招股书显示,摩尔线程2022–2024年营业收入分别约为0.46亿元、1.24亿元和 4.38亿元,2025年上半年实现收入7.02 亿元,三年半时间里收入增速确实非常快。 但在利润表一侧,公司同期归母净利润分别约为-18.4亿元、-16.73亿元、-14.9亿元和-2.71亿元。截至2025 年上半年,公司累积亏损已经超过50 亿元。
亏损并不意外——GPU是一个高投入、长周期的行业,关键是亏损的结构。摩尔线程2022–2024年以及2025年上半年,研发费用分别约为11.16亿元、13.34亿元、13.59亿元和5.57亿元,合计投入接近44 亿元,对应研发费用率一度高达数倍于营收。 早期几年,公司几乎完全依赖股权融资在“给赛道买时间”,而不是靠经营现金流自我造血。
来自现金流的压力则更为直观。2022–2024年以及2025年上半年,摩尔线程经营活动产生的现金流量净额连续为大额净流出,2024年净流出额接近20亿元,2025年上半年净流出约10亿元;同期公司通过多轮融资以及将部分资金配置在交易性金融资产上,2024年底货币资金加交易性金融资产合计超过52 亿元,但到2025年中这一数字已降至约27亿元。
按过去两年现金流的消耗强度粗略推算,在营收尚未大幅放量、费用率尚未明显下台阶的前提下,现有现金储备大致只能支撑两三年的高强度投入。这也是公司在招股书和问询函中,需要给出2027年左右实现扭亏为盈预期的重要背景——只有在未来几年快速把收入拉到数十亿元规模,并维持较高毛利率,才有可能在财务上站上盈亏平衡线,而且其中还需要叠加一定规模的政府补助,扣除补助之后的“内生盈利”会相当薄弱。
放在这样的基本盘上,再看融资后的估值,就更显得“前景在天上,利润在地下”。发行价对应的静态市销率122倍。统计显示,科创板半导体公司当前市销率多集中在两位数区间,即便是受到AI概念加持的细分龙头,整体水平大致也在几十倍以内,而摩尔线程的估值几乎相当于把整个板块翻了一倍。
这种情况下,投资者真正买到的,不是“以合理价格买入高成长公司”,而是“以极高价格买入一个盈利路径尚不清晰的长期期权”。一旦未来盈利达不到招股书里描绘的节奏,估值回调的斜率,往往会超出多数人一开始的想象。
03技术与生态的代差鸿沟
炒新炒短,是大A的一大特色。估值可以短期讲情绪,但长期必须回到竞争力。
GPU的竞争力,一端是算力本身,一端是生态。前者可以用制程、架构、带宽和功耗来衡量,后者则要看开发者、工具链和行业解决方案的厚度。摩尔线程在技术上的进展,客观来说在国内阵营中位居前列:从面向图形渲染的产品起步,再到面向AI训练和推理的集群芯片,芯片规格和整机解决方案都在迭代,这是事实。
问题在于,这种进展放在全球坐标系下,依然存在显著代差。一方面,在相同制程下,国内GPU在矩阵运算性能、能效比、显存带宽等核心指标上,与英伟达新一代数据中心GPU仍有一到两个级别的差距;另一方面,英伟达已经把 GPU从单一芯片,扩展成“GPU+NVLink+InfiniBand+软件栈”的一整套系统能力,这种系统级的领先,很难靠单一芯片规格上的追赶来快速弥补。
更关键的是生态。CUDA作为英伟达的软件栈,已经积累了超过20 年,开发者数量超过数百万,围绕其构建的各种库、工具、框架,覆盖了从科研、工业仿真到大模型训练的几乎所有主流场景。 对开发者而言,“继续用 CUDA”意味着最小的适配成本和最确定的性能。
摩尔线程推出的MUSA架构,选择了一条相对务实的路线:在指令集和软件栈上尽可能兼容CUDA,使得现有模型和代码可以以较低成本迁移,这在国产 GPU 阵营中算是比较现实的技术路径。公司已经构建面向 AI 训练、推理和高性能计算的完整软件栈,在招股书和公开材料中强调,已适配主流深度学习框架。
生态的真实状态,往往体现在细节里。桌面端用户在公开测评中反映,MTT S80在游戏和内容创作等场景下仍存在驱动不稳定、兼容性不足的问题,京东等电商平台评论数量也侧面印证了该产品出货量有限,公司不得不通过从2999 元大幅降价至1199元的方式“以价换量”。 这与“英伟达税”形成了一种反差:英伟达在高端GPU上可以收取显著溢价,而部分国产GPU却不得不通过“半卖半送”来换取装机量和生态反馈。
04神秘的大客户R,没有任何踪迹可循
再看摩尔线程的业务结构,就更能理解这家公司的脆弱性在哪里。
招股书披露,2022–2024年以及2025年上半年,摩尔线程向前五大客户的销售额占当期营业收入的比例始终在高位,2025 年上半年更是达到98.29%,其中第一大客户R一家就贡献了56.63% 的收入。 今年上半年前五大客户合计采购金额约为6.9亿元,几乎撑起了公司全部营收。
这个第一大客户有点神秘色彩:
“客户 R”为某上市公司子公司;
母公司定位是供应链集成服务商;
其扮演的是 AI 智算集群产品供应链的一环,给“重大科技创新平台”配套;
项目名称被记为“客户 Z 集群项目 H”,并且已申请豁免披露具体情况和名称。
摩尔线程为何要申请豁免披露呢?莫非是公司与大客户R的合作不可复制,不够市场化。按理来说,但凡有利摩尔线程估值的大客户,就没有理由不对外披露。哪怕是因为公司以外的其它原因不方便披露,在坊间传闻中也能猜到大概是谁。
不管怎样,这种高度集中的客户结构,在AI芯片行业并不罕见。大型算力项目往往金额巨大、交付周期集中,天然会形成“少数大客户”的订单结构。但对一家仍在大额亏损阶段的公司来说,这种集中度意味着收入的波动,很大程度上取决于一两个关键客户的采购与付款节奏。一旦核心客户缩减预算、延后采购,或者因为技术路线和商务条件变化转向其他供应商,公司收入就可能出现明显的波动。
更重要的是,摩尔线程当前主要卖出的,其实是“项目制”的 AI 智算集群和板卡,而不是已经被验证过的大规模To C消费级产品。公开材料显示,2024 年公司AI 智算产品收入占比已超过七成,其中集群产品收入占比超过四成,收入增长的重要来源,是若干个头部运营商和智算中心项目,产品单价显著提升,但实际交付套数并不多。
这种收入结构,决定了公司短期可以通过几笔大单拉升营收曲线,却很难形成类似云厂商按量计费那样的“可预测的经常性收入”。对于一个市值已经提前反映“未来几年持续高增长”的标的来说,这显然不是最理想的基本面形态。
05估值溢价透支早,股价安全垫太薄
综合来看,摩尔线程的故事有三层。
最外层,是地缘政治和产业政策带来的“国产 GPU 想象力”。在美国对高端 GPU 严格管制的大背景下,中国需要有几家真正做得起来的 GPU 公司,这是产业安全而非估值高低的问题。从这个角度看,摩尔线程获得高估值,并不完全让人意外。
第二层,是公司自身在产品和业务上的进展。三年半时间,营收从几千万元提升到 7 亿元,AI 智算集群进入头部运营商和智算中心的采购名单,研发投入规模在国内同行中处于前列,这些都说明公司并非空壳,是真正在硬碰硬地往前走。
最内层,也是资本市场最敏感的一层,是估值与盈利路径之间的匹配度。目前看到的现实是:公司在技术和产品上的进展,足以支撑它成为“国产 GPU 阵营的重要一员”,却不足以支撑一个已经站在科创板半导体估值天花板上的价格;收入的增长速度在当前行业里算快,但距离招股书里隐含的盈利目标仍有不小距离;生态和客户结构的阶段性不稳定,使得公司的业绩弹性,更多来自几笔大项目,而不是更稳健的商业模式。
06摩尔线程,并不是解决卡脖子的唯一解
从更大的行业视角看,摩尔线程并不是中国解决算力硬件“卡脖子”的唯一解,甚至未必是最佳解。
它代表的是“全功能 GPU + 兼容 CUDA”的一条技术路径,而国内还有多条路线在并行推进:面向训推一体的通用 GPU、面向特定场景的 NPU/ASIC,以及华为昇腾这类绑定自家生态的专用加速卡。
IDC 等机构的测算显示,2024年中国加速计算芯片市场出货量已超过270万张,其中国产AI芯片出货量超过82万张,市占率约30%;在政务云、行业云等特定场景,华为昇腾的份额已经可以与英伟达分庭抗礼。 这说明国产算力已经在部分细分领域拿到“真金白银”的市场份额。
沐曦股份的GPU累计销量超过2.5万颗,曦云C500系列已经在十余个智算集群、多个国家人工智能公共算力平台和运营商智算平台规模化部署;华为昇腾 910系列在政务、安防等场景的Q3 单季出货量已达几十万颗;寒武纪思元470 在边缘计算出货超过百万颗。这些公司虽然同样亏损、同样重资产,但至少在某些明确场景里,已经通过出货数据证明了产品与生态的匹配度。
相比之下,摩尔线程更多依赖B端大项目和智算中心订单拉动营收,在To C消费级显卡和广义开发者生态上的渗透明显不足,不少项目在早期推广阶段需要通过价格优惠、软硬件打包甚至“半卖半送”的方式换取装机量,这与“算力紧缺、GPU 一卡难求”的全球格局之间存在鲜明反差。
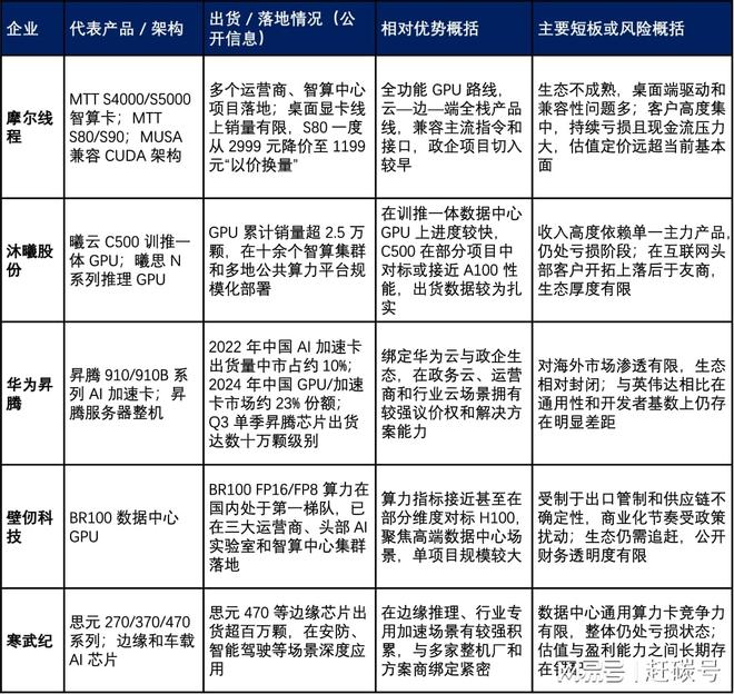
为了让格局更直观,可以把几家典型国产算力厂商放在一张表里横向看(仅基于公开信息,出货为区间或定性描述):

从这张表可以看出,真正靠产品力和场景落地“冲上来”的国产厂商,并不只有摩尔线程;以昇腾、沐曦、壁仞、寒武纪为代表的不同路线,在各自细分领域都已经拿到了清晰的出货和项目数据。摩尔线程的产品技术放在这张图里,并不失色,但绝谈不上“唯一解”,更谈不上值得用全行业最高的市销率去押注它是“正解”。

国产算力鱼龙混杂。别的公司不熟悉,上表中的壁韧科技,深算派真是太熟悉了。在过去三年中,和壁韧科技在一个园区办公的深算派,眼看着这家公司如何从做无人驾驶的公司,摇身一变就成了能干GPU的高科技企业。

在半年多前,壁韧科技装了毫米波雷达的新能源车,还经常在园区附近的道路上路测,采集数据。自从公司转型GPU以后,公司楼下的实验用车停放在园区一隅,蒙了一层厚厚的灰。毕竟,风口已经不在这里了。
结 语
当然,壁韧科技与摩尔线程是两家不一样的企业,团队背景、技术实力也完全不同。
深算派的结论很简单:摩尔线程不是一家公司层面完全讲不通的故事,而是一笔在估值层面过早、过度透支了未来预期的交易。
对一级市场来说,科创板的成功挂牌意味着早期投资者获得了一个兑现高估值的出口;对二级市场的普通投资者来说,在硬件估值泡沫已经显露、AI 应用主线刚刚起步的时间点,以百倍市销率接盘一家尚未打通盈利模型的 GPU 公司,本身就是一个需要格外谨慎的金融行为。
算力时代当然需要国产GPU,但资本市场不必也不应该为每一个“国产 GPU 故事”支付同样的价格。真正决定长期回报的,从来不是标签,而是技术、生态、现金流和时间。摩尔线程能否走出估值陷阱,最终还是要回到这四个字上:赚钱能力。
热门文章
- 关于得道
- 加入得道
- 联系我们
- 广告合作
- 法律声明
- 隐私政策
- 澎湃矩阵
- 新闻报料
©2025得到财经(dedaocj.com) 版权所有

