
文 / 董轩
来源 / 节点财经
“券商系”头部公募基金公司,7400亿的兴证全球基金,正站在成长的“十字路口”。
从将帅更迭,到指数产品“姗姗来迟”,再到疲软的业绩,揭示了这家老牌明星公司正面临一系列挑战。
01 指挥塔换人:董事长与总经理双双更迭
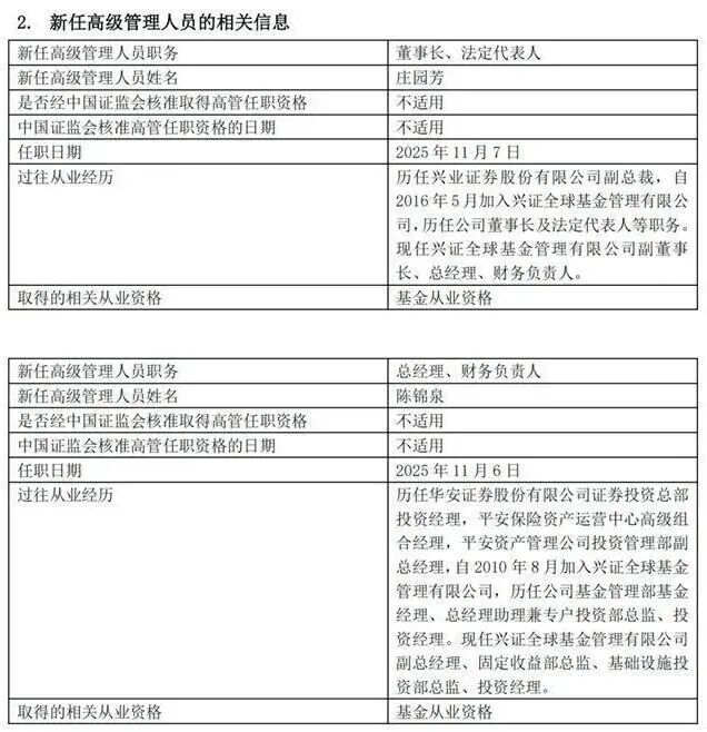
11月7日,兴证全球基金发布公告称,公司原总经理庄园芳升任董事长,公司原副总经理陈锦泉自11月6日起担任总经理、财务负责人。
其实,兴证全球基金这次人事变动,早在年中便有铺垫。
6月下旬,兴证全球基金原董事长杨华辉因任职年龄原因辞任,由总经理庄园芳代为履行董事长及法定代表人职责。
公开资料显示,杨华辉的履历跨越银行、券商、基金三大领域,是业内公认的“大佬级”人物。他曾掌舵兴业证券,并自2020年11月担任兴证全球基金董事长。
在其掌舵的四年半里,兴证全球基金在行业变革期平稳运营,实现了管理规模的稳步增长和行业排名的提升,并在任期尾声启动了向指数化(ETF)新业务的探索,为继任者铺路。
据Wind统计,2021年一季度至2025年一季度,兴证全球基金的基金管理规模从5792.87亿元扩大至6519.45亿元,排名上升了2个名次;非货币基金的数量从45只增至71只,排名上升了3个名次。
海通证券研究所的数据显示,截至2024年末,兴证全球基金旗下权益类基金过往十年加权平均收益率均位列行业前十。

图源:兴证全球基金公告
杨华辉的接棒者庄园芳,同样出自兴业体系,也是资管行业资深女将。
庄园芳1992年加入兴业证券,2005年出任兴业证券副总裁,分管公司自营投资、研究、机构、固定收益等业务板块。
2016年5月,庄园芳自兴业证券调任至旗下的兴证全球基金,接替兰荣出任董事长兼法人代表。
随后的2017年1月,在公司首任总经理杨东离任后,庄园芳曾一度代行总经理职责。但同年7月,她将董事长职务交还给兰荣,转任兴证全球基金总经理,直至此番调整。
新晋出任总经理的陈锦泉,也是兴证全球基金的一元老将。
其自2010年加入兴证全球基金,先后历任副总经理、固定收益部总监、专户投资部总监等职位,深度参与公司投研体系建设、固定收益业务拓展及专户投资管理等工作。
对于董事长和总经理的双双更迭,兴证全球基金对外表示,庄园芳与陈锦泉均在公司任职超过十年,两人在长期合作中形成了深厚的默契,对公司的发展战略、经营理念与核心价值观有着高度共识。
02 ETF的“迟到”与突围
于接棒者庄园芳而言,眼下的兴证全球基金正身处变局。
2025年,以ETF为代表的被动投资浪潮席卷市场,而传统的主动权益投资则面临前所未有的挑战。
在这场历史性转折中,兴证全球基金业推出了旗下首只ETF产品——兴全沪深300质量ETF,并于12月1日宣布提前结束募集。
作为昔日的“权益投资标杆”,兴证全球基金的举动,展现了在时代变革中的积极应对,但深入分析其路径便会发现,这更像是一次“迟到的启航”。
中国ETF市场自2023年起进入爆发期,规模陆续突破3万亿、4万亿、5万亿关口,及至2025年12月1日达到5.72万亿元。
但成立于2003年兴证全球基金,直至2025年9月才首次申报ETF产品,步伐明显落后于同业,大抵也是行业最晚布局ETF的头部公司。
在此期间,华夏、易方达等选手凭借先发优势,建立了牢固的领先地位,回过神来的兴证全球基金在2025年末下场,抢“蛋糕”的难度直线拉升。

图源:证监会官网
截至2025年9月末,华夏基金、易方达基金、华泰柏瑞基金的ETF管理规模分别达9036亿元、8627亿元、5979亿元,三家合计瓜分近半数市场。
正所谓,好风凭借力,送我上青云。兴证全球基金指数产品的“姗姗来迟”,不仅意味着错过了水阔鱼大的行业上行期,也折射出其后续突围处境:需直面竞争已白热化、头部效应凸显的“修罗场”。
事实上,兴证全球基金被动投资的落后,是其在长达二十余年的时间里,业务高度集中于主动管理,导致ETF类型从产品开发到团队建设、人才储备、系统支持等全方位滞后的表现。
比如团队建设,ETF的运作管理需要一套与主动投资不同的能力体系,涵盖指数跟踪、组合复制、风险控制以及流动性维护等核心环节。
而一个成熟、高效的ETF团队,其投研、交易和运营体系绝非一蹴而就,往往需要数年的市场历练与内部磨合才能形成。
以兴全沪深300质量ETF为例,基金经理田大伟的过往经验主要来自量化增强策略,而非ETF运作所需的精细化跟踪、折溢价管理等核心能力。
03 权益规模缩水,业绩承压
被动指数布局滞后,也在一定程度上掣肘兴证全球基金的业绩。
财报显示,2022年至2024年,兴证全球基金的营收分别为43.17亿元、36.11亿元、32.79亿元,对应同比增速-34.27%、-16.35%及-9.19%;净利润分别为16.83亿元、13.69亿元及14.13亿元,对应同比增速-24.68%、-18.66%及3.20%。
简单计算,三年时间,兴证全球基金的收入整体滑坡50.12%,净利润回撤幅度约36.78%。
背后,是被动指数布局滞后和权益产品规模萎缩的双重叠加。
2022年至2024年,兴证全球基金的权益类产品规模分别为1712.51亿元、1388.17亿元、1351.51亿元,三年减少近400亿元。
2025年上半年,得益于规模驱动,兴证全球基金呈现复苏之势:营收17.85亿元,同比增长18.84%;净利润7.19亿元,同比增长17.84%。

Wind数据显示,截至2025年9月末,兴证全球基金管理规模突破7000亿元大关,达到7414.32亿元。
可即便如此,兴证全球基金的业绩距离此前高光时刻仍相差甚远。2021年,公司营业收入高达65.68亿元,净利润为22.35亿元。
值得一提的是,2025年以来,兴证全球基金新发产品数量仅有6只,新发产品资产净值44.18亿元。
相比之下,2021年至2024年,兴证全球基金新发产品分别为12只、8只、10只、8只,新发产品资产净值分别为297.58亿元、241.07亿元、247.12亿元、161.61亿元。
在《节点财经》看来,当前资本市场热度回升,若兴证全球基金不能抓住机会补充产品线,或减弱其在普通投资者和渠道端的声量,进一步加剧成长困境。
对庄园芳搭档陈锦泉的新领导班子来说,能否追回错失的时光,在被动投资领域有所表现,实现公司的稳健发展,任重道远。
*题图由AI生成
热门文章
- 关于得道
- 加入得道
- 联系我们
- 广告合作
- 法律声明
- 隐私政策
- 澎湃矩阵
- 新闻报料
©2025得到财经(dedaocj.com) 版权所有

